CN | EN

EPS消防应急照明专用电源

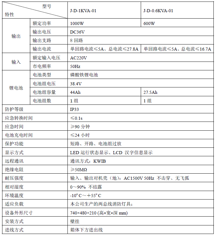
产品型号:J-D-0.6KVA-01/J-D-1KVA-01

返回产品
8107 8108渲染图
产品介绍

功能特点

1. 控制部分采用先进的微处理芯片,具有强大的逻辑处理能力;

2. 主备电转换时间快;

3. 系统实时检测和监控电池状态,当出现异常时发出声光报警,以便及时维护;

4. 具有输出过流、开路及充电器开路等故障检测功能;

5. 液晶显示的人机界面,显示清晰、操作简单;

6. 具有消防联动接口及远程在线监控功能;

7. DC36V安全电压输出。

8. 具有8个回路输出,每一路实时检测;

技术参数列表


产品外形


内部蓄电池组摆放及线路连接

市场部公众号

市场部公众号

官方公众号

官方公众号